Enterprise SEO: Strategies, Challenges & Best Practices
August 27, 2025
Introduction
How do industry giants like Apple or Amazon keep tens of thousands of web pages ranking high on Google? The answer is a robust enterprise SEO strategy built for scale. Enterprise SEO refers to search optimization techniques tailored for large organizations, those with massive, complex websites and multiple teams in play.
In this guide, we’ll tap into 25+ years of marketing experience to explore what enterprise SEO is, why it’s crucial for big businesses, and how you can leverage it to drive large-scale organic growth. Every claim is backed by data and real examples, so you can trust these insights to inform your own strategy.
What Is Enterprise SEO and Why It Matters

Enterprise SEO is the practice of optimizing a large website (often thousands or millions of pages) to improve its search engine rankings and organic traffic. It goes beyond standard SEO by addressing the unique complexities of enterprise-level websites, from massive content libraries to intricate site architectures. In essence, it’s SEO at scale.
For example, GitHub (a developer platform) has over 78 million pages indexed in Google, far beyond a typical small business site. Traditional SEO tactics that work for a 50-page site simply won’t move the needle on a site of that magnitude. This is where enterprise SEO comes in.
The reason enterprise SEO matters is simple: it unlocks enormous business value. Organic search remains the single largest source of web traffic, responsible for over 50% of all website visits, according to BrightEdge research.
In fact, paid and organic search together drive 68% of trackable website traffic and over 70% of revenue for many industries. For large companies, this means millions in potential sales are on the line.
Ignoring SEO at the enterprise level is “leaving hundreds of thousands or millions of dollars on the table,” as one report put it. It’s no surprise that 45% of enterprise-level companies invest over $20,000 per month on SEO initiatives.
When done right, enterprise SEO can significantly boost a brand’s visibility, traffic, and conversions across its entire portfolio of products or content.
Beyond traffic and revenue, enterprise SEO is also about preserving user experience and brand authority. Large sites often represent well-known brands (think of names like Apple, Starbucks, Nike, or Adobe) that cannot afford to have subpar search presence.
If a customer searches for a product or service that a Fortune 500 company offers, that company’s website needs to appear at the top – both to win the click and to reinforce brand credibility.
Enterprise SEO helps ensure that even as a site grows to thousands of pages, it remains optimized, user-friendly, and aligned with what search engines reward. In summary, enterprise SEO is the bedrock of digital visibility for big businesses, turning their size into an advantage rather than a liability.
How Enterprise SEO Differs from “Normal” SEO
At its core, the goals of enterprise SEO are the same as any SEO campaign, improve rankings, increase organic traffic, and drive conversions. However, the scale and complexity involved make enterprise SEO a very different beast from typical small-business SEO. Here are key differences that set enterprise SEO apart:
1. Scale of Content and Pages

The most obvious difference is sheer scale. An enterprise site might have 10,000, 100,000, or even millions of pages, whereas a small business site might have 50. Strategies that work on a dozen pages (e.g. manually tweaking titles or adding a few internal links) become impractical when applied to thousands of pages.
Enterprise SEO demands scalable solutions, for instance, developing an automated internal linking system or templated on-page optimizations that can be rolled out across the site.
Content creation also needs to scale up dramatically (sometimes 10x or 100x more content), often requiring entire content teams and workflows to keep quality high at volume.
2. Technical Complexity

Large sites introduce technical SEO challenges that smaller sites rarely face. Duplicate content is a common issue, an enterprise e-commerce platform might inadvertently create many pages with identical or very similar content (e.g. product pages or region-specific pages).
Without careful use of canonical tags or unique content, these duplicates can hurt rankings. Crawl budget also becomes critical: Google has to crawl and index a huge number of pages, so inefficiencies like “page bloat” (thousands of low-value pages such as outdated product listings or internal search result pages) can eat up crawl budget and impede indexing of important pages.
Enterprise SEOs must constantly audit and refine site structure, ensure fast load times, fix broken links at scale, and implement advanced tactics like schema markup site-wide.
Structured data (schema) deployed across thousands of pages can improve how your content appears in search results (rich snippets), which is especially beneficial for large e-commerce or media sites.
Many enterprise sites also operate globally, so technical SEO extends to handling multilingual content and international hreflang tags to serve the right content to the right region.
3. Advanced Tools & Automation

Because of the scale and data involved, enterprise SEO relies heavily on specialized tools. While a local business might get by with Google Analytics and a basic rank tracker, an enterprise needs enterprise-grade SEO platforms to manage the workload.
These platforms (e.g. Conductor, BrightEdge, seoClarity, Semrush Enterprise) offer capabilities like automated site crawls of millions of pages, advanced content analysis, custom reporting, keyword forecasting, and even built-in A/B testing frameworks. They also support integration with other business systems and team workflows.
In fact, 57% of large organizations cite a lack of in-house SEO skills as a top obstacle, and many turn to tools or external expertise to fill that gap. Having the right tools is not a luxury at this level – it’s a necessity to gain the data insights and efficiency required for success.
(For example, trying to track hundreds of thousands of keyword rankings or backlinks without automation would be nearly impossible.) Enterprise SEO tools can aggregate big data into digestible dashboards and automate tedious tasks, freeing up the team to focus on strategy.
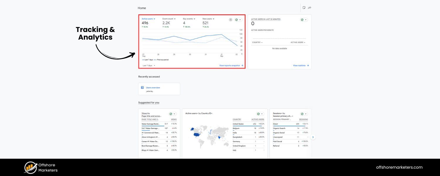
4. Tracking & Analytics Needs
![]()
With great scale comes great reporting needs. An enterprise SEO team might be monitoring thousands of keywords, segments of pages, and conversions across multiple product lines.
Staying on top of performance trends (and catching problems) is much harder when a traffic drop on one section of the site might be masked by rises in another. As a result, enterprises invest in robust analytics – from Google Analytics 4 with BigQuery exports, to custom data warehouses and BI dashboards.
They may use log file analysis to see how Googlebot is crawling the site, employ SQL or Python to analyze large data sets, and set up automated alerts for anomalies. This deep analytics capability is crucial not only for SEO optimization but also for demonstrating results.
Enterprise SEOs often need to justify their impact to executives with detailed reports showing how SEO efforts tie to business KPIs (traffic, revenue, lead volume, etc.).
Regular reporting cadences (monthly or quarterly business reviews) and sophisticated attribution models are common in enterprise SEO, whereas a small site might track just a handful of top-line metrics.
In short, data-driven decision making is at the heart of enterprise SEO, you can’t effectively improve what you can’t measure at scale.
5. Organizational Complexity

Perhaps one of the biggest differences is the human element, team structure and buy-in. In a small business, the same person might write content, tweak the website, and handle SEO.
In an enterprise, SEO is often distributed across multiple teams and departments. You might have separate teams for content, web development, UX, PR, and so on, all of whom need to align for SEO changes to happen. This can slow down implementations significantly.
As SEO lead, you might find that a simple on-page fix (like removing duplicate H1 tags) requires approvals from development, design, and product managers before it goes live. Stakeholder management and internal evangelization are therefore critical enterprise SEO skills.
You often must “sell” your SEO recommendations to other teams by highlighting how the changes benefit their goals (for example, showing developers that an SEO tweak will also improve site speed or reduce server load). Building this cross-functional collaboration is key: studies show that aligning SEO with other departments can significantly boost success.
Enterprise SEO also tends to involve longer planning cycles and roadmaps, sometimes changes are scheduled quarters in advance. Patience and project management are virtues here; it’s not uncommon for enterprise SEO initiatives to take months to implement, whereas a small site could pivot in a day.
On the flip side, large organizations have more resources. They often have dedicated specialists (or agencies) for content, link building, technical SEO, etc., so when you achieve buy-in, you can execute improvements on a grand scale.
6. Domain Authority & Link Building

Large brands usually carry strong domain authority, which can be an advantage and a responsibility. High-authority enterprise sites often have an easier time ranking for competitive “head” keywords than a small site would.
(For instance, Booking.com has amassed 1.4 billion backlinks, giving it a head start in any travel-related keyword battle.) This means enterprise SEO can target broad, competitive terms that smaller businesses might avoid – but it also means there’s more at stake in maintaining that authority.
Backlink strategy at the enterprise level may involve leveraging the brand’s popularity:
One effective tactic is reclaiming unlinked brand mentions across the web. Big brands get talked about frequently; turning those mentions into links can yield hundreds of new backlinks with relatively little effort.
Enterprises also invest in digital PR campaigns and high-value content that naturally attracts links (think large-scale research studies, interactive tools, or press releases that get picked up by news outlets). While the fundamental link-building techniques (guest posts, broken link building, etc.) are similar, enterprises can do them at scale and often have more leverage to earn links (e.g. partnerships, sponsorships, existing relationships).
However, with great authority comes great scrutiny – enterprise sites must be cautious to avoid spammy link practices that could trigger penalties, and they often have legal/compliance teams reviewing content and link outreach. The bottom line is that enterprises can tap into unique backlink opportunities (like thousands of brand mentions per month) that smaller sites simply don’t have.
In summary, enterprise SEO is all about scale, process, and coordination. The same ranking factors apply, but they play out on a much larger stage. A misstep (like a technical error in a site template) could affect thousands of pages at once, while a smart optimization can uplift an entire content section. Next, let’s look at how to approach enterprise SEO strategically given these differences.
Key Components of a Successful Enterprise SEO Strategy
Crafting an enterprise SEO strategy requires a holistic approach. You need to cover all the SEO basics – content, technical, links, user experience – but with methods that can handle big websites and big teams. Let’s break down the key components and best practices for enterprise SEO success:
1. Technical Foundation & Site Architecture

For any large website, a solid technical foundation is non-negotiable. This starts with an SEO-friendly site architecture. Ensure your site’s navigation and URL structure can scale and remain logical as content grows. A flatter site architecture (i.e. minimizing the clicks from the homepage to deep pages) is often ideal for large sites, as it helps distribute authority and get content indexed faster.
For example, an enterprise e-commerce site should organize products into well-structured categories and subcategories, avoiding extremely deep or orphaned pages. Using an XML sitemap (or multiple sitemaps) and robust internal linking is key so that every important page gets crawled and none are stranded.
Crawl management is a major focus at this level. Implement tools in your robots.txt to guide crawlers away from infinite spaces (like faceted search filters or session ID URLs) and toward your priority content.
Monitoring crawl stats in Google Search Console or via log file analysis will tell you if Googlebot is efficiently crawling your site or wasting time on duplicate/trivial URLs. If crawl budget issues arise, consider measures like pagination control, noindexing low-value pages, consolidating similar content, or even custom crawl directives.
A classic enterprise problem is when internal search result pages or filter combinations get indexed – identify these and use noindex or canonical tags to prevent index bloat.
Another pillar is site speed and performance. Large sites often have complex codebases and heavy media, so performance optimization must be continuous. Google’s Core Web Vitals (CWV) are particularly challenging at scale, currently, only about 33% of websites pass CWV thresholds, and enterprise sites can struggle due to their complexity.
Make it a priority to optimize servers, use CDNs, compress images, and streamline code. Even small improvements, when applied across thousands of pages, can yield huge gains in aggregate user experience and SEO. Consider rolling out advanced techniques like server-side rendering or edge caching for critical pages if you have a lot of dynamic content.
Don’t forget mobile-friendliness, large enterprises might have legacy sections of their site that aren’t fully responsive or mobile-optimized. Given Google’s mobile-first indexing, ensuring a consistent, mobile-friendly experience across your entire domain is crucial.
Regular technical SEO audits are the enterprise SEO’s best friend. These audits should check for broken links (which can number in the thousands), proper HTTPS implementation, duplicate title/meta tags, canonicalization issues, and more.
Use automated crawlers (Screaming Frog, Sitebulb, etc.) to scan at scale and prioritize fixes that have site-wide impact (for example, fixing a broken link in a header or template that affects every page). Automation can assist here: many enterprise tools can schedule regular crawls and even auto-generate tickets for issues.
Lastly, structured data (schema) at scale can be a game-changer. Implementing schema markup across thousands of pages (via templates or tag managers) helps search engines interpret your content and can unlock rich results like star ratings, FAQs, and sitelinks.
Enterprise companies should create a strategy for schema types that matter to them, for instance, Product schema for e-commerce, FAQ schema for knowledge base articles, Organization schema for brand info, etc. When deployed correctly, structured data can improve click-through rates and even voice search results, which is increasingly valuable for large brands.
2. High-Quality Content at Scale

“Quality over quantity” is a mantra in SEO – and enterprise sites need both quality and quantity. With potentially millions of pages, content governance becomes critical. Google’s recent emphasis on helpful, people-first content (as seen in the Helpful Content Update) means you cannot afford to have large swaths of thin or duplicate content on your site. Every page, even at massive scale, should serve a purpose and meet a standard.
Start with a thorough content audit of existing pages. Identify content gaps, outdated or underperforming pages, and instances of duplicate or overlapping content. It’s common for enterprise sites to accumulate content debt – old blog posts, multiple pages targeting the same keyword, etc.
Decide which content to keep, improve, merge, or prune. Page bloat (having too many low-value pages) can dilute your site’s overall quality and hurt indexation. One enterprise best practice is to develop an ongoing content lifecycle process: e.g. every quarter, audit and refresh X% of content, and trim the dead weight (remove or noindex pages that no longer provide value).
For new content creation, establish a scalable workflow. Many enterprises build an editorial team or content hub that works closely with SEO strategists. The content team should be equipped with detailed content briefs that include target keywords, user intent, and SEO guidelines for each new piece.
Given the volume, consider creating content templates for recurring page types (product pages, location pages, etc.) to ensure consistency. However, avoid the trap of template-izing so much that pages become boilerplate – each page needs some unique value.
For example, if you have 100 regional service pages, find ways to localize each with specific information rather than using one generic paragraph everywhere (which could be seen as duplicate content).
Scaling content often also means scaling visuals and media. Enterprise sites increasingly use video, infographics, and interactive tools to enrich content. This not only improves SEO (pages with rich media tend to engage users longer) but also addresses diverse user preferences.
Keyword research at scale is another challenge. Enterprise sites must target a mix of broad industry keywords and long-tail terms across various categories. Leverage your authority to go after competitive head terms (which smaller competitors might avoid) and capture long-tail queries by creating content clusters.
A data-driven approach works best:
Use enterprise SEO tools to identify high-volume keywords you’re not ranking for (content gap analysis). Map keywords to specific pages or sections of the site so you cover all your bases without cannibalization.
Given the size, topic clustering and content taxonomy are vital, group your content into clear themes (with pillar pages and supportive sub-pages) so that internally, everything links together logically, and externally, Google recognizes you as authoritative on those topics.
Content synergy is key; for instance, a big enterprise blog can funnel link equity and visitors to product pages if interlinked properly.
One often-cited stat: 54% of enterprise marketers say quality content creation is the most effective SEO tactic, more than any other strategy.
This underscores that no amount of technical optimization will rescue an enterprise site that isn’t publishing valuable, well-optimized content. To maintain quality at scale, invest in training your writers on SEO best practices, use content optimization tools (for readability, keyword usage, etc.), and enforce editorial standards.
It’s also wise to implement content governance tools, for example, content management systems that prompt authors to fill in meta tags or check for duplicate phrasing before publishing.
Finally, consider the role of user-generated content (UGC) if applicable (forums, reviews, comments). UGC can exponentially increase your content volume (good for covering long-tails), but it needs moderation.
Set guidelines and possibly automated filters to avoid spam or low-quality UGC pages from piling up. Large brands often build communities (think Microsoft forums or Sephora’s beauty community) – great for SEO, but they succeed only when actively managed to ensure helpful content.
3. Enterprise-Level Keyword & On-Page Strategy

When dealing with thousands of pages, on-page SEO cannot be a purely manual effort. It requires a combination of strategic planning and smart systems.
Keyword mapping is crucial:
Each important page or page template should have a clear target keyword (or set of keywords) and optimized metadata (title tags, meta descriptions) following a consistent format.
Enterprises often use dynamic templating for meta tags – for instance, a product page template might populate the title tag as “[Product Name] – Buy [Category] Online | Brand Name” to ensure keywords and branding are included systematically.
However, always allow for custom overrides on high-priority pages; your top 10% pages might warrant hand-crafted titles for maximum impact.
Another on-page consideration is implementing SEO best practices site-wide. Things like having a single H1 per page, using descriptive headings and ALT text, and including relevant internal links should be baked into your content templates and editorial process.
At enterprise scale, even minor on-page factors can have large cumulative effects. For example, updating all your product pages to include a brief FAQ section (marked up with FAQ schema) could improve each page’s relevance and snag more SERP real estate with FAQ rich snippets.
The key is finding optimizations that are repeatable and then rolling them out en masse. Many enterprises create an SEO playbook, a document of on-page guidelines that everyone (developers, writers, designers) follows to ensure consistency.
Don’t neglect the long-tail and informational content either. While your core pages focus on high-conversion keywords (product terms, etc.), a robust enterprise SEO strategy includes top-of-funnel content like blog articles, guides, glossaries, and case studies.
This content serves to capture users earlier in the buying cycle and build brand authority. Large companies often host comprehensive resource sections or blogs that could rival standalone media sites.
For example, Adobe has an immense content library on marketing insights, and IBM publishes tons of research, these not only rank for countless long-tail queries but also earn backlinks and establish thought leadership.
One benefit of being an enterprise is that your site likely already has strong domain authority, as mentioned earlier. This means new content you publish (if optimized well) has a good shot at ranking quickly, even for competitive terms, because Google trusts your domain.
Use this to your advantage by aggressively targeting high-value keywords that might be out of reach for smaller competitors. That said, stay focused on search intent, even a big brand won’t rank well if the content doesn’t satisfy what users are looking for.
At scale, it’s easy to produce content that misses the mark. To avoid that, incorporate user intent research into your content process (for instance, analyze the current top results for a keyword to ensure your content covers similar ground or offers a better solution).
Continuous optimization is another hallmark of enterprise SEO. It’s not “publish and done”; it’s “publish, measure, refine, repeat.” You should routinely analyze on-page performance metrics: which pages have high impressions but low clicks (indicating meta tag tweaks are needed), which pages rank on page 2 and could be pushed to page 1 with a content refresh, etc.
Given the volume, prioritize by impact – identify clusters of pages that, if improved, could yield large traffic gains. For example, if you discover that 200 of your how-to articles are hovering at rank 11-20, implementing on-page improvements (better title, more comprehensive content, adding multimedia) across them could be a high-impact project.
4. Authority Building & Online Presence

While on-page and technical work ensure your site is solid, off-page SEO and authority building amplify your reach. Enterprise SEO involves managing the brand’s entire online presence, not just the website.
This includes link building, content promotion, PR, and even social media to an extent (while social signals aren’t direct ranking factors, strong social promotion can indirectly lead to links and traffic).
A key strategy for enterprises is to leverage their brand mentions. As noted, big brands may receive hundreds of unlinked mentions each month across news sites, blogs, and forums.
Setting up alerts or using tools to find these mentions, and then reaching out to request a backlink, is a scalable link-building tactic unique to large entities. One success story is how a large SaaS company turned unlinked mentions into 100+ new backlinks in a quarter – simply by politely asking publishers to link the first mention of their brand.
The conversion rate on such outreach tends to be high (the publisher is already talking about you, so they’re likely to add a link when asked).
Enterprises also often invest in content marketing and digital PR to earn links. This could mean publishing proprietary research or reports that others will cite (with links), creating infographics or interactive tools that attract embeds, or sponsoring industry events/webinars that earn you mentions on other sites.
For example, if you run SEO for a large travel company, you might publish an annual “Travel Trends Report” full of data that journalists and bloggers reference (linking back to your report).
Quality content creation was cited as the most effective SEO tactic by 54% of enterprise teams, high-quality content naturally fuels both on-page performance and off-page backlinks.
It’s also important to keep an eye on your backlink profile’s health. Large sites attract all kinds of links, some good, some spammy. Regularly disavowing toxic links (if they appear in large quantities) can be prudent for protecting a big brand’s SEO.
Moreover, enterprises should capitalize on their partnerships and business relationships for links. If your company has dozens of vendors, distributors, or industry partners, there are often link opportunities (e.g. “Find us on [Partner Directory]” or guest posts on partner blogs). Just ensure any such links are obtained in a compliant way, focusing on genuine value and relevance.
5. Team Collaboration and SEO Governance

We’ve touched on the need for cross-team buy-in; let’s dive deeper into how to manage SEO in a large organization. SEO governance is the framework that ensures SEO best practices are followed across all departments and projects. This might involve creating an internal SEO Center of Excellence, a dedicated group (or a lead SEO) responsible for training, documentation, and oversight of SEO implementation.
Governance also means establishing processes like SEO checkpoints in other teams’ workflows. For example, the web development team should have an SEO review step before launching a new section of the site, and the content team might have an SEO specialist review drafts for important pages.
Communication is key. Hold regular syncs between SEO and other stakeholders (content, dev, design, product). In these meetings, share results (“Organic traffic is up 20% after last quarter’s technical fixes!”) to reinforce the value of SEO, and discuss upcoming changes (e.g. “Marketing wants to add a new site section, let’s plan the SEO considerations from the start”).
By involving SEO early in product or content initiatives, you prevent many issues and can bake optimization into new projects rather than retrofitting later. One pro tip: develop quick SEO education sessions for non-SEOs.
Teach your writers about keyword intent, teach developers about why crawlable links matter, etc. When colleagues understand the why of your requests, they’re more likely to cooperate.
In large companies, SEO often doesn’t have formal authority over other teams, so you must lead through influence. This means building relationships internally and speaking the language of each team.
When talking to executives, frame SEO in terms of business value (revenue, market share). When talking to developers, focus on how an SEO fix improves site performance or user experience (things they care about).
Celebrate wins and give credit to collaborators when SEO improvements pay off, this encourages more cooperation. Essentially, you want to foster an SEO culture within the organization where everyone understands their role in improving search presence.
Another aspect of enterprise governance is workflows and ticketing. The volume of SEO recommendations can be overwhelming, so it’s crucial to prioritize and inject them into project management systems.
Maintain an SEO backlog and score tasks by impact and effort. Quick fixes with high impact (like correcting a robots.txt disallow that accidentally blocked pages) should be urgent.
Longer-term projects (like a complete site restructure) will need executive sponsorship and careful planning. Using data to back your proposals helps in getting buy-in for those bigger projects – e.g. showing that flattening the site architecture could boost organic traffic by X% based on case studies or pilot tests can win over hesitant stakeholders.
Finally, enterprises should prepare for crisis management and agility despite their size. Search algorithms and site issues can emerge quickly, a sudden Google core update or a technical bug might cause significant ranking drops.
Have a plan for rapid response:
Monitor performance closely, and if something goes wrong, convene the necessary teams (engineering, content, PR) to diagnose and fix. The companies that succeed long-term with SEO are those that can adapt despite bureaucratic challenges.
As one SEO expert noted, most enterprises “make changes more slowly than the SEO landscape evolves”. Your job is to speed up that reaction time as much as possible and keep your company’s SEO efforts proactive rather than reactive.
Trends and Future Outlook for Enterprise SEO

The search landscape is continuously evolving, and enterprise SEOs need to stay ahead of the curve. Two major forces defining 2024 and beyond are Artificial Intelligence (AI) and the continued rise of user experience expectations in search.
1. AI and Automation
The advent of AI is impacting enterprise SEO in multiple ways. On one hand, AI tools like ChatGPT and Google’s Bard are creating new search experiences (answering complex questions directly, sometimes without a click).
Enterprise brands need to consider optimization for AI-driven results, for instance, how to become the trusted source that AI chatbots cite or retrieve information from.
This is still an emerging area, but it likely involves strong authority, structured data, and comprehensive content that AI can easily digest. On the other hand, AI is a boon for SEO productivity.
Up to 64% of business owners believe AI improves productivity, and 42% say it streamlines processes. SEO teams can leverage AI for tasks like data analysis (e.g., using machine learning to find patterns in search data), content generation assistance (drafting meta descriptions or even first drafts of content, to be edited by humans), and automation of repetitive work (like identifying and fixing simple technical issues).
In fact, 35% of companies are already using AI in some capacity, and 42% are exploring it. Within SEO teams, nearly 19% of professionals believe AI/ML will fundamentally change SEO – and some report seeing a 6–10% boost in revenue after integrating AI into SEO workflows.
As an enterprise SEO, you should pilot AI tools judiciously: for example, using natural language generation to create product descriptions at scale (with editorial oversight), or employing AI to optimize internal link suggestions. The key is to use AI to augment your team, not replace the strategy and creativity that humans provide.
2. E-A-T and Content Experience
Google continues to emphasize E-A-T (Expertise, Authoritativeness, Trustworthiness) and what it now calls E-E-A-T (adding Experience) in content. For enterprises, this is a reminder to showcase your expertise in every topic you cover.
Leverage your subject matter experts and thought leaders, have them author content, add author bios, and ensure factual accuracy. Large brands are not immune to trust issues; in fact, they’re often under a microscope. Make sure your content is well-researched and cites reliable sources (this can also help with attracting links).
Additionally, focus on the overall content experience. Google’s algorithms (and users) favor content that is not just relevant, but also engaging and easy to consume. This means a continued push for better design, multimedia, and interactivity in content.
We saw that articles with videos get significantly more traffic (70% more, by one estimate) and those with images get 94% more views. Enterprise sites have the resources to produce rich content – so use them to stay ahead of smaller competitors who might not be able to invest in a slick user experience.
3. Search Engine Updates & SERP Features
Keep an eye on Google’s updates that specifically impact large sites. For instance, Google’s “Helpful Content” system (rolled out in 2022 and updated since) looks for sites with large amounts of unhelpful content.
Enterprise sites are more at risk simply because of volume, a big part of your site could inadvertently be flagged as not useful if quality control isn’t tight. Algorithm updates related to core web vitals, mobile usability, or spam can also disproportionately affect large domains if issues aren’t fixed.
Mitigate this by maintaining high standards across all pages, not just your top ones. Also, Google is adding new SERP features all the time (from local packs to expanded sitelinks to AI snapshots).
Enterprises should aim to capture as many relevant SERP features as possible. For example, if you have a lot of how-to content, implement HowTo schema to potentially get your instructions featured directly on the SERP.
If your CEO or brand has a knowledge panel, claim it and ensure the information is accurate. Being comprehensive in your SEO means thinking beyond the ten blue links.
4. Integration of SEO with Other Channels
Finally, the future of enterprise SEO is integration. SEO does not live in a silo, its data and insights can inform broader marketing, and vice versa. For example, aligning SEO keyword data with paid search (PPC) can uncover opportunities to dominate a SERP by having both an organic listing and an ad.
Or using SEO insights on what content performs well to guide social media and email marketing topics. We’re seeing more companies unify their content marketing, SEO, and even UX teams to create a seamless strategy.
The result is a consistent message across channels and a better ability to adapt to changes (like third-party cookie loss pushing more focus to SEO, or AI assistants changing how referral traffic works).
In the State of SEO 2025 report, integrating SEO with other channels and demonstrating business impact were top-of-mind for enterprise SEOs. This trend will only grow – making SEO an integral part of the digital strategy rather than an afterthought is what separates leading organizations from the laggards.
Conclusion & Next Steps
In the competitive landscape of 2025, enterprise SEO is no longer optional, it’s mission-critical for any large business aiming to dominate online.
By addressing the unique challenges of scale, leveraging cutting-edge tools, and fostering a culture of SEO collaboration, even the largest organizations can achieve agile, effective optimization.
The payoff is enormous: higher rankings across thousands of keywords, more qualified traffic, and ultimately millions in revenue that would otherwise go to competitors.
As an enterprise marketing veteran, my advice is to start by assessing where your current SEO stands. Conduct an in-depth audit of your site’s technical health, content quality, and backlink profile.
Use the findings to build a prioritized roadmap that tackles quick wins (fixing widespread technical issues, updating legacy content) and long-term projects (like workflow improvements and content expansions).
Measure everything and tie your SEO metrics to business outcomes that leadership cares about, this secures ongoing support and resources. Remember that enterprise SEO is a marathon, not a sprint; results may take time, but once momentum builds, it’s a formidable competitive advantage.
Finally, don’t be overwhelmed by the scale, embrace it. Large websites come with big challenges, but also big opportunities. With the strategies and best practices outlined above, you can turn your sprawling website into an SEO powerhouse.
Now is the time to implement these tactics and stay ahead of the competition. Ready to elevate your enterprise SEO? Assemble your team, arm yourself with data and the right tools, and start executing a scalable SEO strategy that will fuel your company’s growth for years to come.
The size of your site can be your greatest SEO strength, if you harness it wisely. It’s time to take enterprise SEO to the next level and reap the rewards of dominating search at scale. Good luck, and happy optimizing!

.png)
.png)
.png)
.png)
.png)
